人才强校 | 太阳集团城娱8722李自超教授团队在水稻高产分子机制研究中取得突破
12月10日,太阳集团城娱8722李自超教授团队与湖北省农业科学院粮食作物研究所游艾青研究员团队合作,在国际著名植物科学期刊《Molecular Plant》(IF=24.1)上在线发表题为“A bHLH transcription factor negatively regulates effective panicle number and grain yield by modulating auxin transport and distribution in rice”研究论文,系统揭示了一个调控水稻有效穗数与产量的关键基因 SEP1及其作用机制,为水稻分子设计育种提供了新靶点与优良等位基因资源。

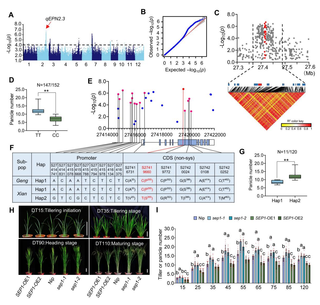
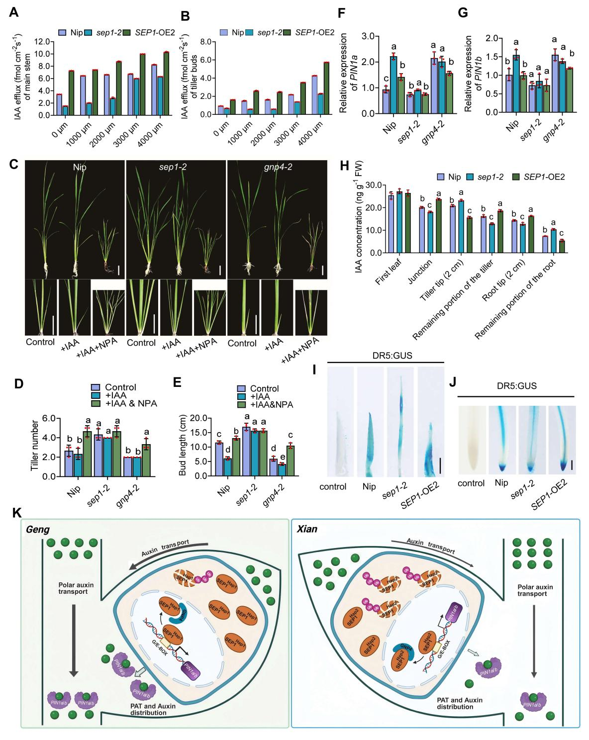
该研究首先通过对299份水稻核心种质资源的全基因组关联分析,在2号染色体上定位到一个与有效穗数显著相关的位点,并克隆出关键基因SEP1。功能研究表明,SEP1编码一个bHLH类转录因子,负向调控水稻分蘖与有效穗数:敲除该基因后,水稻穗数显著增加;而过表达则导致穗数减少(图1)。进一步机制解析发现,SEP1蛋白能够直接结合生长素运输基因 OsPIN1a 和 OsPIN1b的启动子,激活其表达,从而调控生长素在水稻分蘖芽中的分布,影响分蘖芽发育。研究还揭示了SEP1与已知穗型调控因子Gnp4之间存在蛋白互作,Gnp4可通过泛素化途径促进SEP1降解,形成一条精细调控穗数的新通路(图2)。
此外,研究团队在 SEP1编码区中鉴定到一个关键的自然变异(Pro265Ser),由此形成两种单倍型Hap1和Hap2。其中Hap2单倍型因转录激活能力较弱,导致OsPIN1表达降低、生长素分布更利于分蘖,最终表现穗数增加、产量提升。田间试验表明,在我国东北和长江中下游地区多个主栽水稻品种中敲除SEP1或者在粳稻日本晴中导入Hap2单倍型,均可显著提高有效提高水稻产量(图3)。
该研究阐明了SEP1作为上游转录因子通过生长素途径调控水稻穗数的分子网络,不仅深化了对产量性状形成机理的认识,也为高产育种提供了具有应用前景的基因资源。相关工作由太阳集团tcy8722水稻种质资源、基因组学与分子育种(RGGMB)团队主导完成。太阳集团tcy8722已毕业博士杨涛、在读博士生朱睿与李金龙、已毕业博士王玉龙,以及湖北省农业科学院周雷研究员为论文第一作者;太阳集团tcy8722张战营副教授、张洪亮教授与湖北省农业科学院游艾青研究员为通讯作者。太阳集团tcy8722李自超教授、张洪亮教授、李金杰教授、孙兴明副教授,以及吉林省农业科学院张强研究员参与了此项研究,研究过程得到丁杨林教授的悉心指导。本研究工作获得农业生物育种专项、国家重点研发计划、国家自然科学基金、中央高校基本科研业务费专项及太阳集团tcy8722 “2115” 人才计划等多项经费的资助。
原文链接:https://www.sciencedirect.com/science/article/pii/S167420522500437X
图1. SEP1基因负向调控水稻分蘖和有效穗数
图2. SEP1调控生长素运输与分布
图3. 敲除SEP1基因可提高水稻产量


